Logo PTELogo PTU
Logo PTELogo PTU
Logo UNAH

¿Qué es la Defensoría Universitaria?

Es la instancia encargada de la tutela de los derechos individuales de la comunidad universitaria y el mantenimiento del principio de autoridad responsable, que goza de autonomía e independencia en sus actuaciones.

Actúa como mediadora o conciliadora en busca de una solución ante denuncias, reclamos o quejas.

Defensor Universitario:

Mg. Helen Yadyra Vásquez
Menéndez

Finalidad

Proteger Derechos

Tutelar y proteger los derechos individuales de la comunidad universitaria (docentes, estudiantes, graduados y personal administrativo).

Velar por el Cumplimiento

Asegurar que las autoridades y unidades orgánicas de la UNAH cumplan adecuadamente con sus competencias y funciones, según la Ley Universitaria y demás normativas.

Actuar como Mediador

Servir como una instancia mediadora o conciliadora para buscar una solución ante denuncias, reclamos o quejas de la comunidad universitaria.

Defensoría Universitaria

  1. Estudiantes de pregrado que se encuentran matriculados.
  2. Docentes ordinarios, extraordinarios, contratados, jefes de práctica, ayudantes de cátedra y de laboratorio, con contrato vigente.
  3. Trabajadores administrativos en actividad bajo cualquier modalidad de contratación.
  4. Graduados que realizan distintas gestiones en la UNAH.
  • Denuncias. Los miembros de la comunidad universitaria pondrán de conocimiento del Defensor Universitario hechos vinculados con la vulneración o amenaza de vulneración de sus derechos individuales reconocidos en la normativa aplicable y los reglamentos de la UNAH, siempre que no estén siendo vistas por otro órgano administrativo competente.
  • Reclamos. Los miembros de la comunidad universitaria podrán solicitar la actuación del Defensor Universitario frente a una inconformidad o insatisfacción vinculado directamente a la prestación de servicios por parte de la UNAH, siempre que no estén siendo vistas por otro órgano administrativo competente.
  • Quejas. Cuando un miembro de la comunidad universitaria presenta una disconformidad, malestar o insatisfacción por defecto de tramitación ocurrida en cualquier etapa del procedimiento administrativo establecido por la normativa interna de la UNAH, siempre que se hayan agotado todas las vías disponibles para obtener una solución.
  • Mediación. En algunos casos la intervención del Defensor Universitario está orientada a buscar una solución, consenso frente a una discrepancia, discordia entre dos partes, a partir de las propuestas e iniciativas surgidas de las dos partes.
  • Consultas. El Defensor Universitario puede resolver dudas de docentes, estudiantes y personal administrativo relacionadas con aspectos normativos y administrativos de la UNAH y orientar en el modo de enfocar el problema o derivar al/a la interesado/a a la instancia o persona adecuada para aclararla.
  • Sugerencias. Es la propuesta, aporte o iniciativa que se presenta para mejorar los procesos y servicios que presta la UNAH, que serán revisadas por el Defensor Universitario y, de ser admitidas, serán derivadas a la autoridad universitaria o unidad orgánica correspondiente para su evaluación y atención.
  1. Denuncias relacionadas con medidas disciplinarias.
  2. Denuncias relacionadas con derechos de carácter colectivo.
  3. Denuncias vinculadas con derechos laborales.
  4. Denuncias referidas a evaluaciones académicas de docentes y estudiantes; así como las evaluaciones del personal administrativo.
  5. Denuncias por hostigamiento sexual cuya competencia recae en la Secretaría de Instrucción, Comisión Disciplinaria y Tribunal Disciplinario, conforme a su propio reglamento.
  6. Las infracciones que puedan impugnarse por otras vías ya establecidas en la Ley Universitaria N° 30220, en el Estatuto vigente u otras normas internas de la UNAH.
  7. Casos que no hayan agotado todas las instancias establecidas en las normas que rigen a la UNAH.
  8. Casos que se encuentren dentro del plazo de atención y respuesta de los canales oficiales de atención de la UNAH, establecidos en los procedimientos de gestión que rigen a la UNAH.
  9. Casos que vienen siendo judicializados y se encuentre pendiente la resolución judicial.

Se necesita completar el formulario para trámite en la Defensoría Universitaria, que se encuentra en el anexo N° 1 del Reglamento General de la Defensoría Universitaria: datos personales, motivo, descripción de los hechos, derechos afectados, pretensiones, medios probatorios, lugar y fecha, firma y huella digital.

Presencial:

Oficina de Defensoría Universitaria – Sede Administrativa sede del campus universitario ubicada en la comunidad de INTAY – Luricocha, modulo A, accesible por la puerta N° 1, en el camino hacia la comunidad de Ccollana, en las instalaciones del pabellón de IGA; tercer piso.

Horario de atención:
08:00 a 13:00 horas – 15:00 a 18:00 horas

Ver ubicación en el mapa

No presencial:

Mediante el correo electrónico: defensoriauniversitaria@unah.edu.pe siendo indispensable escanear los documentos conforme a los requisitos establecidos en el artículo 29° del Reglamento General de la Defensoría Universitaria.

Realizar Trámite Virtual

Principios de actuación de la Defensoría Universitaria

Imparcialidad

El Defensor Universitario actúa con objetividad, basando sus decisiones en los hechos y la normativa sin mostrar preferencia ni prejuicio hacia ninguna de las partes.

Independencia y Autonomía

El Defensor Universitario no recibirá instrucciones de ninguna autoridad académica u órgano de gobierno y no está sometido a mandato imperativo alguno. Asimismo, tomará sus decisiones de forma libre sin recibir ninguna influencia externa.

Confidencialidad

El Defensor Universitario procede con absoluta discreción y prudencia, a fin de asegurar y salvaguardar la integridad moral del denunciante, de la UNAH y sus colaboradores.

Autoridad Responsable

Se vincula al cumplimiento de las obligaciones y principios exigibles a las autoridades universitarias, a fin de evitar o mitigar, durante la prestación de servicios, cualquier tipo de transgresión a los derechos individuales.

Supletoriedad

El Defensor Universitario aplicará los principios de la Ley del Procedimiento Administrativo General, interpretando las normas con enfoque en el interés público y la protección de los derechos de la comunidad universitaria.

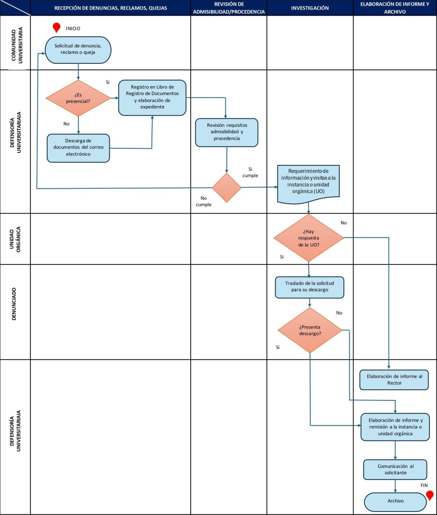
Flujograma de procedimiento de quejas y consultas